
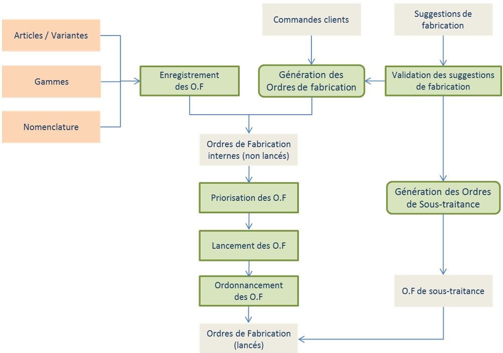
Présentation
Le module Fabrications permet la gestion des Ordres de fabrication (OF). Il est possible de créer des Ordres de fabrication depuis les suggestions de fabrication ou directement, de gérer la sous traitance (DAST), de regrouper des sous traitance dans des commandes fournisseurs.
Le module Fabrication intègre les fonctionnalités suivantes :
- Gestion des Ordres de Fabrication (OF)
- Lancement des OF
- Priorisation des OF
- Ordonnancement des OF
- Déclaration manuelle des quantités réalisées
- Gestion des maintenances du parc matériel
- Gestion de la sous traitance
- Gestion des plan directeurs de production et macro produits
- Gestion des prix de revient et coûts annexes
Le processus Fabrication

Suivi de la Fabrication

Écrans du process Fabrication
Vidéo de présentation du module de gestion de la Fabrication
Français (France)
English (United Kingdom)