
Présentation
L’onglet « Ventes » du logiciel Ganesh regroupe toutes les fonctions relatives aux ventes et à vos clients. Dans ce menu intuitif divisé en trois parties se trouvent les options concernant la gestion de vos clients, des affaires et leurs suivis
Les fonctionnalités du module de gestion commerciale :
- Catalogue clients avec conditions de ventes et suivi client
- Regroupement des clients par familles
- Gestion des tiers : Agents, transitaires, transporteurs
- Paramétrage logistique
- Gestion des conditions particulières de vente par clients ou familles de clients
- Gestion commerciale : Devis, dossiers, bons de livraison, factures, planning de pose
- Gestion des règlements
- Facturation logistique
- Organisation des tournées de livraison
- Gestion des affaires : regroupement de dossiers
- Analyse des dossiers :prix de revient, marges
- Bilans par clients
- Historique multi filtres
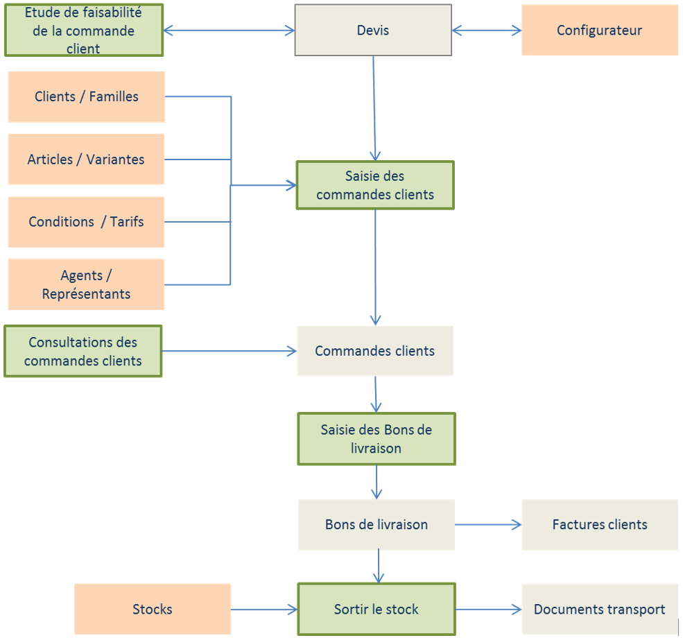
Le processus Gestion Commerciale

Écrans de la partie ventes et gestion commerciale
Vidéo de présentation des fiches clients et de la gestion commerciale
Français (France)
English (United Kingdom)