
Overview
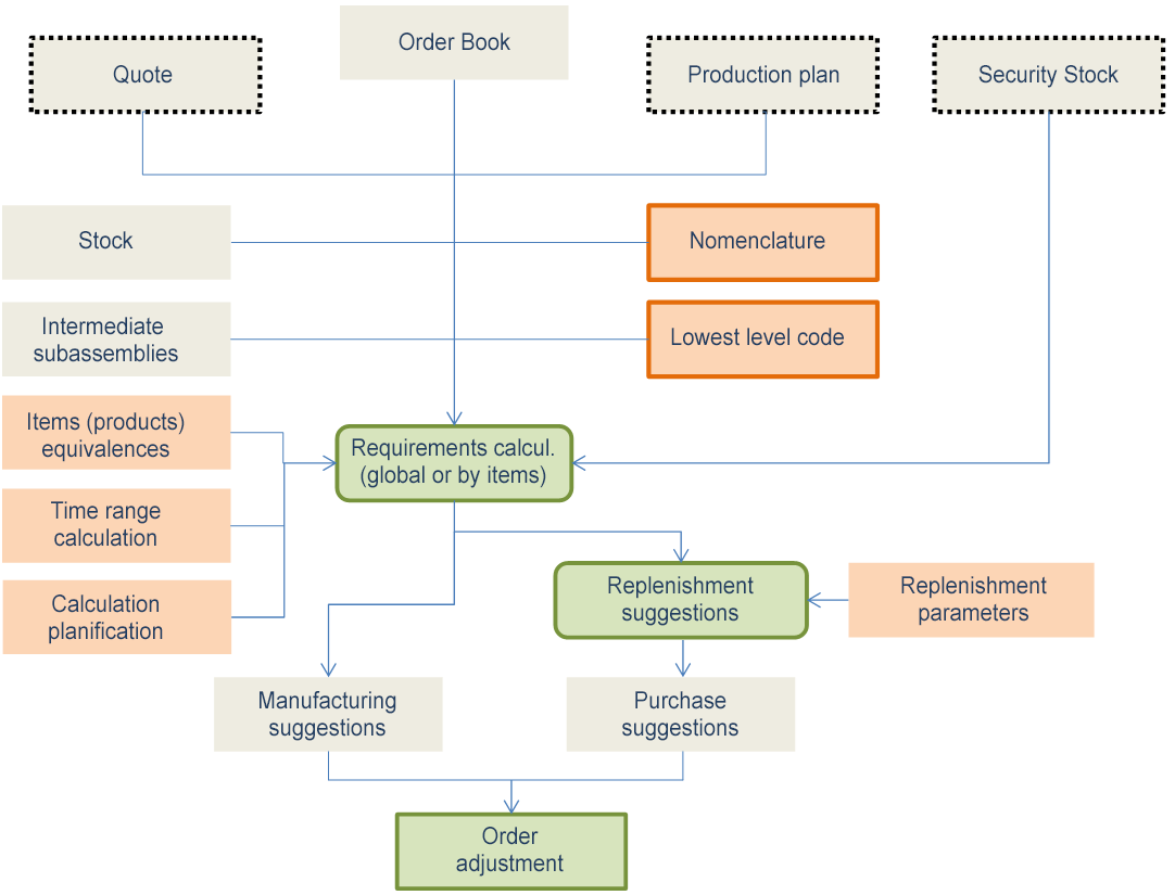
In the "Requirements" tab of the Ganesh ERP software we find all the Calculation of Requirements functions with purchases suggestions and manufacturing suggestions
The " Requirements " tab features are as follows:
- Calculate overall gross and net requirements, purchase and manufacturing suggestions
- Requirements Calculation for a specific order
- Requirements Calculation for a specific production order
The Requirements Calculation Process

Requirements Tab Screens
Associated module:
See also Requirements Calculation Planning Module
English (United Kingdom)
Français (France)